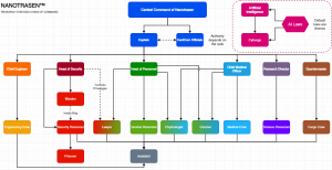
Цепь командования

Версия от 09:10, 17 июля 2013; imported>Intigracy (Moved him where he belongs.)
The station hierarchy


Heads of Staff

AKA Command Staff. These are the men and women charged with the administration of the station. Each of them have access to the Bridge and Brig, the keycard authentication devices, the command radio channel (accessed with :c), the ability to make station-wide announcements and may call/recall the Escape Shuttle using a communications console. They are also the targets during a Revolution.

Job Notes

Captain Ian
The Captain the station deserves.

Authority over snacks. Obey.


Captain
The Commanding Officer with authority over entire station. Eventually dies and has the Head of Personnel take over. Limited only by style - Just don't forget the disk.

The only position that can issue death warrants without a trial.


Head of Personnel
Equal rank with all other non-captain Heads of Staff. Becomes acting Captain if the original Captain is dead or MIA. The only non-captain who can alter jobs & access.

Authority over all civil and supply departments, including the Janitor, Chef, Barman, Clown, Mime, Assistants, Quartermaster, Shaft Miners, Lawyers, Chaplain, Librarian, Botanists and Cargo Techs.


Head of Security
Equal rank with all other non-captain Heads of Staff. Although he technically has access, other Heads may deny him from entering their domains. Usually withheld from a promotion to acting Captain if other Heads are available.

Oversees security matters with authority over Security Officers, the Warden and the Detective. Expected to arrest anyone who is breaking Space Law, even heads of staff or the Captain.


Research Director
Equal rank with all other non-captain Heads of Staff. Due to AI access, often promoted to acting Captain if there is neither a Captain nor a HoP.

Oversees research efforts with authority over Scientists, Roboticists, and Genetics Research. Maintains the integrity of the AI and its Cyborgs.


Chief Engineer
Equal rank with all other non-captain Heads of Staff.

Oversees the maintenance of the station, with authority over Station Engineers and Atmospheric Technicians. Authority over Telecoms maintenance.


Chief Medical Officer
Equal rank with all other non-captain Heads of Staff. If a Head of Staff is acting medically unstable, it is the CMO's duty to disable and treat them till they are once again fit for duty (which could be never).

Oversees station-wide medical issues with authority over the Virologist, Chemists, Medical Doctors and Genetics Cloning.


Other Management Roles

While the following jobs have management roles, they are not Heads of Staff and get none of the perks associated with being a Head of Staff.

Job Notes

Quartermaster
Subordinate to the Head of Personnel.

Authority over the supply sector, including Cargo Technicians and Shaft Miners.


Warden
Subordinate to the Head of Security. Equal rank with Security Officers.

Authority over the brig and all personnel that rank below him within it, including prisoners and security officers.